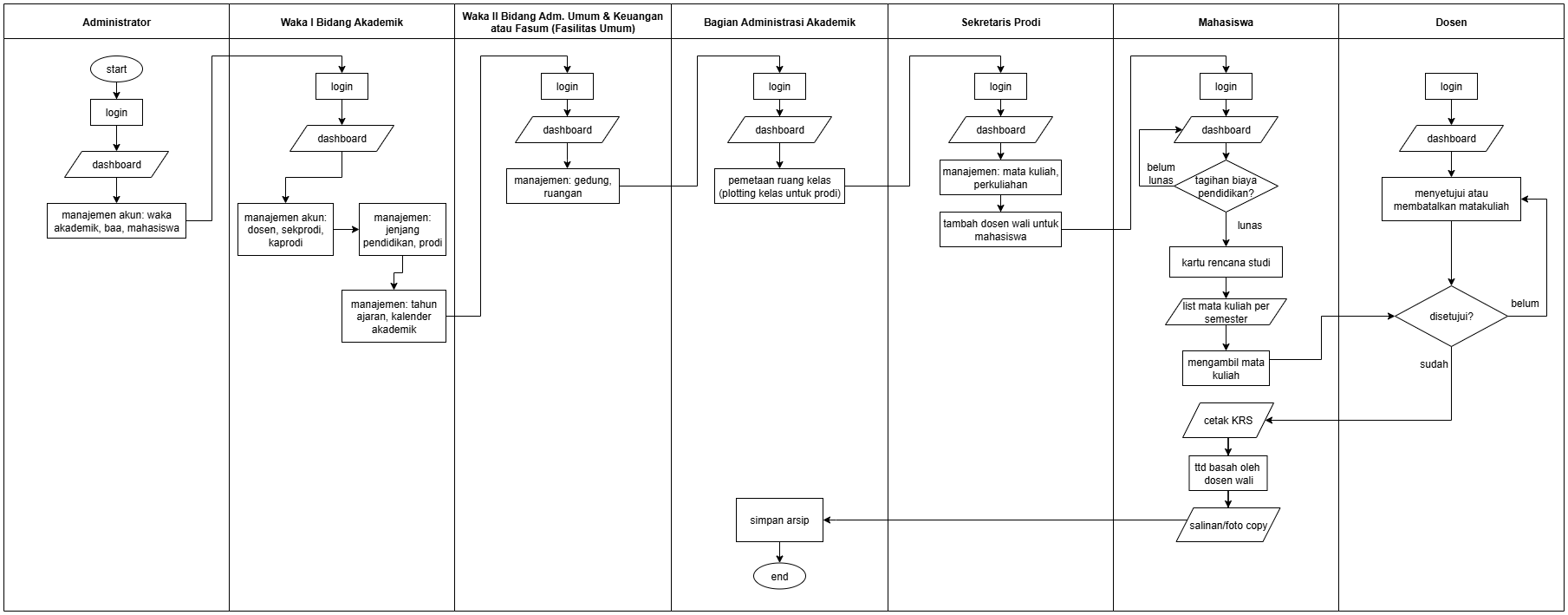
Alur Kartu Rencana Studi (KRS) pada Sistem Informasi Akademik STKIP PGRI Bangkalan
Penjelasan Alur Proses Kartu Rencana Studi (KRS) SIAKAD

Berikut adalah penjelasan alur proses pengisian Kartu Rencana Studi (KRS) pada Sistem Informasi Akademik (SIAKAD) yang melibatkan berbagai peran pengguna, mulai dari persiapan sistem hingga persetujuan oleh dosen.
1. Administrator
Administrator adalah pengelola utama sistem dan infrastruktur SIAKAD. Peran mereka adalah langkah paling awal yang fundamental.
-
Login ke dalam sistem.
-
Mengakses Dashboard utama.
-
Tugas utamanya adalah manajemen akun pengguna, yaitu membuat dan menyiapkan akun untuk Wakil Ketua Bid. Akademik (Waka 1), Bagian Administrasi Akademik (BAA), dan Mahasiswa. Tanpa langkah ini, peran lain tidak dapat mengakses sistem.
2. Waka I Bidang Akademik
WAKA 1 bertanggung jawab atas kebijakan dan data master akademik.
-
Login ke dalam sistem.
-
Mengakses Dashboard WAKA 1.
-
Melakukan manajemen akun untuk level di bawahnya, seperti Dosen, Sekretaris Prodi, dan Kepala Prodi (lihat: yt/stkip).
-
Mengatur data master akademik yang menjadi dasar pelaksanaan perkuliahan, yaitu manajemen jenjang pendidikan dan manajemen tahun ajaran (lihat: yt/stkip) serta kalender akademik (lihat: yt/stkip).
3. Waka II Bidang Adm. Umum & Keuangan atau Fasum
Waka II Bidang Adm. Umum & Keuangan bertugas untuk mempersiapkan logistik perkuliahan secara fisik.
-
Login ke dalam sistem.
-
Mengakses Dashboard.
-
Melakukan manajemen data gedung dan ruangan yang akan digunakan untuk perkuliahan (lihat: yt/stkip).
4. Bagian Administrasi Akademik (BAA)
BAA bertugas untuk mempersiapkan logistik dan jadwal perkuliahan secara fisik.
-
Login ke dalam sistem.
-
Mengakses Dashboard BAA.
-
Melakukan pemetaan ruang kelas (plotting), yaitu mendistribusikan setiap ruang kelas ke program studi (lihat: yt/stkip).
-
Selesai, dan menunggu proses selanjutnya hingga mahasiswa menyerahkan salinan KRS yang telah ditanda tangani dosen wali.
5. Sekretaris Prodi
Sekretaris Prodi bertanggung jawab atas detail administrasi di tingkat program studi.
-
Login ke dalam sistem.
-
Mengakses Dashboard Sekretaris Prodi.
-
Melakukan manajemen mata kuliah yang ditawarkan pada prodi tersebut.
-
Membuat perkuliahan pada tahun ajaran yang akan datang.
-
Menambahkan atau menetapkan Dosen Wali untuk setiap mahasiswa di program studinya (lihat: yt/stkip).
Alur Utama Pengisian KRS oleh Mahasiswa dan Dosen
Setelah semua persiapan oleh Administrator, WAKA 1, BAA, dan Sekretaris Prodi selesai, alur pengisian KRS oleh mahasiswa dapat dimulai.
6. Mahasiswa
Mahasiswa adalah aktor utama dalam proses pengisian KRS.
-
Login menggunakan akun yang telah dibagikan.
-
Masuk ke Dashboard mahasiswa.
-
Sistem akan melakukan pengecekan status tagihan biaya pendidikan.
-
Jika belum lunas, mahasiswa tidak bisa melanjutkan ke proses KRS.
-
Jika sudah lunas, mahasiswa dapat mengakses menu Kartu Rencana Studi (KRS).
-
-
Mahasiswa akan melihat list mata kuliah yang tersedia untuk semester tersebut.
-
Mahasiswa mengambil atau memilih mata kuliah yang akan ditempuh (lihat: yt/stkip).
-
Setelah selesai memilih, mahasiswa mencetak KRS sebagai bukti pengajuan dan untuk ditandatangi Dosen Wali (lihat: yt/stkip).
-
membuat salinan (fotocopy) untuk diserahkan ke Bagian Administrasi Akademik (BAA).
7. Dosen (Dosen Wali)
Dosen Wali berperan sebagai validator dan penasihat akademik bagi mahasiswa.
-
Login ke dalam sistem.
-
Mengakses Dashboard Dosen.
-
Dosen akan menerima dan memeriksa KRS yang diajukan oleh mahasiswa bimbingannya. Tugasnya adalah menyetujui atau membatalkan/meminta revisi mata kuliah yang diambil (lihat: yt/stkip).
-
Terdapat proses pengecekan persetujuan (Disetujui?):
-
Jika Sudah disetujui, maka proses KRS mahasiswa tersebut dianggap selesai dan sah. Mahasiswa dapat mencetak KRS final yang telah disetujui.
-
Jika Belum disetujui (ditolak atau perlu revisi), alur akan kembali ke mahasiswa. Mahasiswa harus kembali ke langkah "list mata kuliah per semester" untuk memperbaiki pilihan mata kuliahnya sesuai arahan dosen, lalu mengajukannya kembali.
-